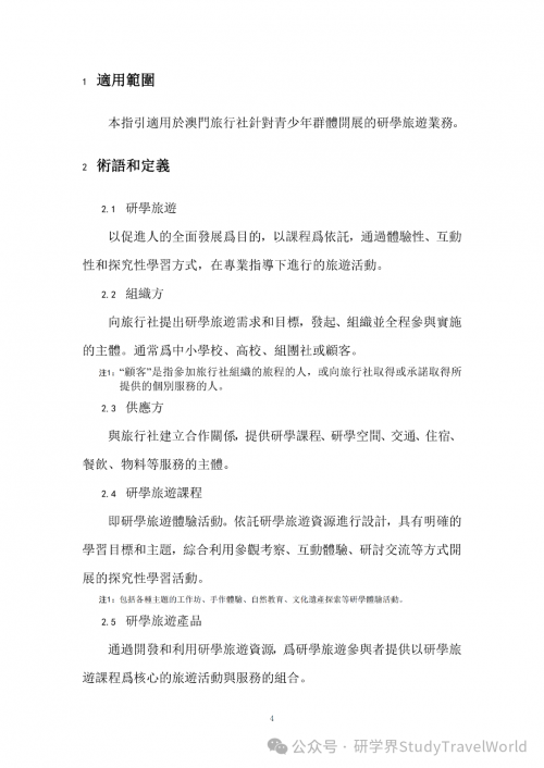
2月25日 ,澳门旅游局发布《澳门研学旅游服务指引》和《澳门研学旅游课程设计指引》多措并举推动澳门研学旅游发展,联动业界深化“旅游+教育”等跨界融合。

下面和小研同学一起看看具体内容:
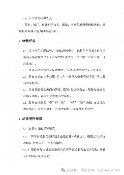
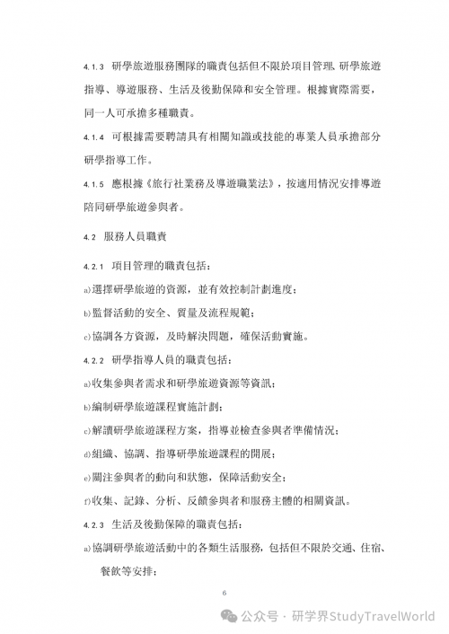
澳门旅游局推出澳门研学资源查询平台,并于辖下的澳门大赛车博物馆推出研学课程,同时透过旅游局网站提供《澳门研学旅游服务指引》和《澳门研学旅游课程设计指引》,多措并举推动澳门研学旅游发展,联动业界深化“旅游+教育”等跨界融合。
《澳门研学旅游服务指引》




















《澳门研学旅游课程设计指引》










两指引助业界拓研学旅游
旅游局持续深化“旅游+”跨界融合,推动“旅游+教育”,并于2024年委托中国旅游研究院(文化和旅游部数据中心)进行“推动澳门研学旅行市场发展的咨询和检视研究”。是次研究已顺利完成,研究成果中的《澳门研学旅游服务指引》和《澳门研学旅游课程设计指引》已上载到旅游局网站,供旅游业界和相关单位查阅及下载,作为开展研学旅游相关业务的参考依据。
澳门研学资源查询平台
除提供指引外,旅游局亦为业界建立了澳门研学资源查询平台,发布已整合梳理的研学资源讯息,提升资源的可及性与使用效率,促进资源共享及产品开发,为研学活动提供便捷的检索与支持。查询平台亦载有不同主题的示范路线,为研学活动提供具体参考。澳门研学资源查询平台首阶段向澳门旅行社业界开放,并可透过“商社通”账户于旅游局网站内的业界及社团专区登入系统使用(https://licensemoa.macaotourism.gov.mo/sso/language/mo)。
澳门大赛车博物馆推首阶段研学课程

澳门大赛车博物馆集历史、体育、科普、科技、文创及伤健共融等元素,致力发挥娱樂、休闲、传达知识与学习等功能,带动澳门格兰披治大赛车文化的传播和传承,增强“旅游+”联动效应。澳门大赛车博物馆善用资源,近年积极推动研学发展,继去年举办大赛车主题研学工作坊后,今年推出分龄段的研学课程,旨在通过馆内导赏及学习活动,增进学生对澳门格兰披治大赛车文化及博物馆馆藏的认知与理解。首阶段开展面向小学的研学活动,建立基础模式,之后逐步扩展学习群体,为未来全面推行奠定基础。
首阶段面向小学的研学课程分为初小(小一至小三)和高小(小四至小六)阶段课程,即日起接受学校、办学团体、非牟利团体和商业机构申请。课程涵盖博物馆导赏及主题实验,确保学习体验贴近相应年龄层的需要,寓教于乐;每节课约2.5小时,以广东话授课。
学校和办学团体可免费申请参加研学课程,而非牟利团体和商业机构须按博物馆收费表购买门票参与。有关课程主题及详情,请浏览澳门大赛车博物馆网站(https://mgpm.macaotourism.gov.mo),有意申请者可于上述网站下载申请表或亲临澳门大赛车博物馆索取,并须于最少7个工作日前提交申请,提前预约课程。
旅游局于25日在澳门大赛车博物馆举行研学课程开班仪式,让学生率先体验课程,加强宣传推广。未来将适时调整课程主题内容,持续提升整体教学质素,更好地发挥教育功能,传承澳门格兰披治大赛车文化。
续推研学旅游
旅游局按照“1+4”经济适度多元发展策略,持续深化“旅游+”跨界融合,推广及鼓励在澳门举办“旅游+教育”相关活动,并推动业界挖掘和利用澳门的研学资源,开发研学旅游产品,提升澳门作为研学旅游目的地的吸引力,促进客源市场多元化发展。


