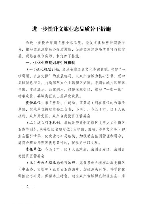
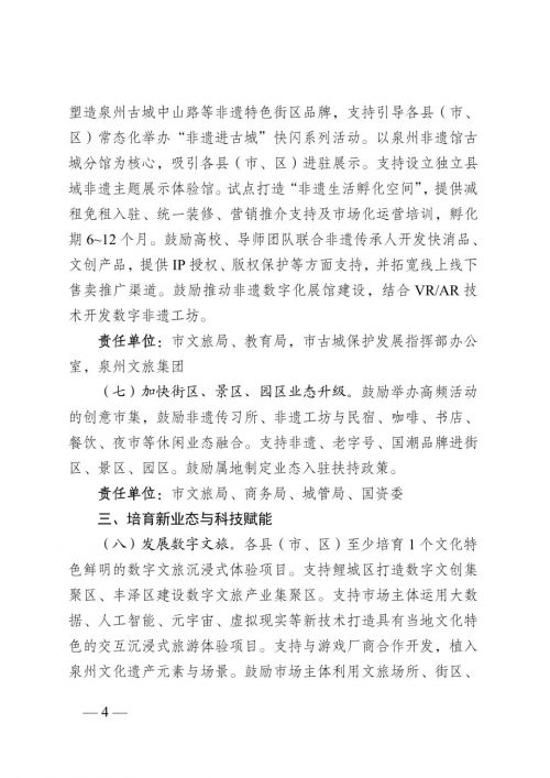
日前,泉州市人民政府办公室印发《进一步提升文旅业态品质若干措施》(以下简称《措施》),围绕优化业态规划与引导机制、提升业态品质与消费场景、培育新业态与科技赋能、丰富优质旅游产品供给、保障措施五大板块,推出22条具体举措。

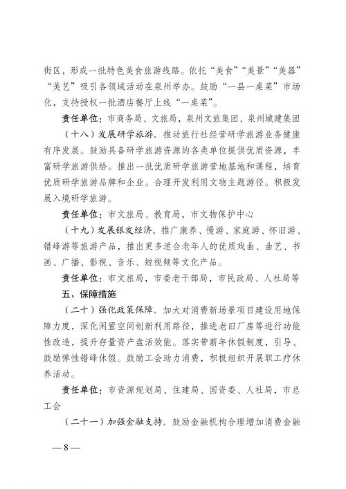
《措施》提出,发展研学旅游。推动旅行社经营研学旅游业务健康有序发展。鼓励具备研学旅游资源的各类单位提供优质资源,丰富研学旅游供给。推出一批优质研学旅游营地基地和课程,培育优质研学旅游品牌和企业。合理开发利用文物主题游径。积极发展入境研学旅游。
一起来看具体内容。










日前,泉州市人民政府办公室印发《进一步提升文旅业态品质若干措施》(以下简称《措施》),围绕优化业态规划与引导机制、提升业态品质与消费场景、培育新业态与科技赋能、丰富优质旅游产品供给、保障措施五大板块,推出22条具体举措。

《措施》提出,发展研学旅游。推动旅行社经营研学旅游业务健康有序发展。鼓励具备研学旅游资源的各类单位提供优质资源,丰富研学旅游供给。推出一批优质研学旅游营地基地和课程,培育优质研学旅游品牌和企业。合理开发利用文物主题游径。积极发展入境研学旅游。
一起来看具体内容。









